杭州一小学老师开车进校学生敬礼高喊“老师早”,教育局通报:要求学校立即整改

Connor Huobi官网 2025-11-07 4 0

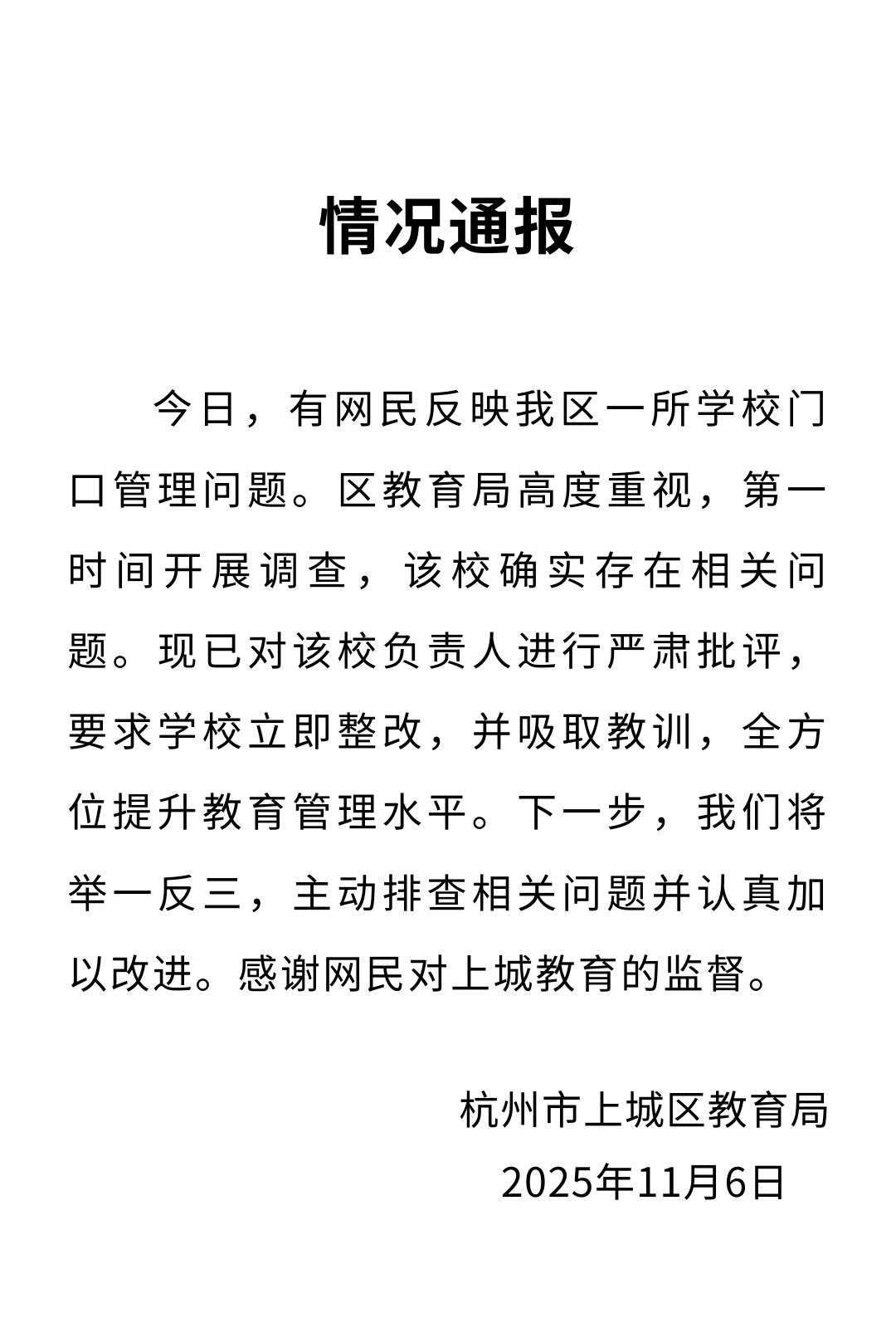
杭州市上城区教育局11月6日发布情况通报:今日,有网民反映我区一所学校门口管理问题。区教育局高度重视,第一时间开展调查,该校确实存在相关问题。现已对该校负责人进行严肃批评,要求学校立即整改,并吸取教训,全方位提升教育管理水平。下一步,我们将举一反三,主动排查相关问题并认真加以改进。

杭州一小学老师开车进校学生敬礼高喊“老师早”,教育局通报:要求学校立即整改

11月6日,一段“杭州一小学老师开车进校学生敬礼高喊老师早”的视频在网上引发关注。据新黄河报道,记者核实获悉,事发位于杭州市上城区的笕桥小学。6日下午,学校方面回应称,视频系片面拍摄,学校已经对此报警处理。

评论